- Add a Page trigger and select Page load
- Select the Loader 3 [Hide] animation inside When page finishes loading
- Position loader3_component inside page-wrapper
- Set loader3_component position to fixed and display to none
.preloader {
display: flex;
}
</style>
Digitizing construction into interactive central environments
We integrate multiple layers of construction project information and continuously collect onsite data to build comprehensive Digital Twins, delivering right-time performance indicators that empower data-driven decision-making.
Connected infrastructure management
Our GIS-ready Digital Twins provide a complete view of infrastructure networks — from broad overviews to specific asset details — enabling efficient infrastructure operations management.
Bridging data with structural analysis insight
Using advanced data capture and processing methods, combined with web-based structural simulations, we deliver interactive Digital Twins that provide valuable indicators to verify and validate structural performance.
About us
The Grid is a technology consultancy specializing in the digitization of
built environment assets throughout their lifecycle.
With extensive expertise in BIM,
Computational Design, Structural Analysis, IoT, Knowledge Graphs, and Digital Twins, we deliver
innovative, research-driven solutions that help our clients overcome complex challenges,
centralize processes and tasks, and unlock optimized workflows.
Who we help
Construction Companies
Engineering and Architecture Firms
Government Agencies
Research Institutions and Academia
AECO Sector Software Companies
Our services
Data Management & Generation
Encompassing BIM based on the IFC schema, Structural Analysis modeling, and onsite data collection.
Computational Design
Enhancing workflows and automating tasks through Computational Design tools and techniques.
Advanced Capture Methods
Utilizing technologies such as laser scanning for Scan-to-BIM, drones and cameras for Photogrammetry, and IoT sensors to capture timely data.
Digital Twins & Knowledge Graphs
Building interconnected digital ecosystems that integrate multiple information layers, enabling sophisticated queries for rich contextual insights.
Semantics
Creating data models and ontologies to accurately represent domain-specific knowledge, processes, and relationships.
Software development
Designing and delivering customized software solutions tailored to meet your unique project and organizational requirements. Including scalable web-based platforms for accessible and interactive user experiences.
Digital Twin Platform
We’ve developed a Digital Twin system built on Knowledge Graph
Databases and the Semantic Web, creating a robust linked data environment that enables
advanced, context-rich queries.
This system is enhanced through the integration of
microservices, custom workflows, and onsite data. It is connected to an interactive human–twin
interface that delivers an immersive user experience, improving the management of buildings
and infrastructure throughout their lifecycle.

The O-SAM Project
O-SAM (Open Structural Analysis Models) is an
open-source data model designed to facilitate access, updating, and storage of structural
simulations within web-based platforms.
It supports informed decision-making in
construction and maintenance through a Digital Twin approach, and integrates seamlessly with
various commercial software to foster collaboration and extend its usability.

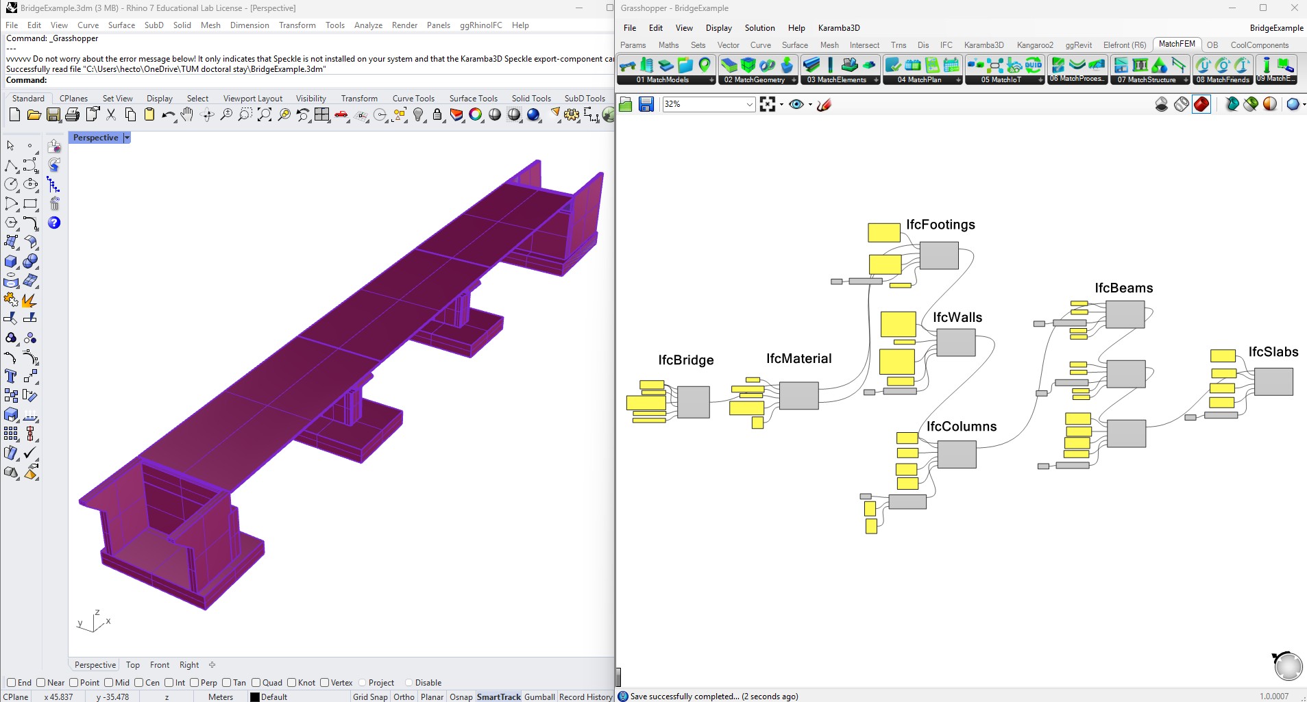
MatchFEM tool
MatchFEM is a Grasshopper plug-in
conceived as an assistant tool to generate Digital Twins data for buildings and
infrastructure. It facilitates the interaction with 4D IFC-BIM modeling, IoT, and Structural
Analysis within a unified parametric environment without jumping between applications.

Digital Twin of a Load Test for a High-Speed Railway Bridge
This project involved the complete digitization of a load test for a high-speed railway bridge in Extremadura, Spain. The process integrated a BIM, sensor data collection, finite element modeling, and verification of structural performance in accordance with Spanish national standards.

Digital Twin of the Construction Processes for a Concrete Building
During the building’s construction in Barcelona, the team digitized construction processes using BIM, sensors, data processing, and performance indicator estimation — providing valuable insights for project management.

Digital Twins for a Masonry Bridges Network
A Digital Twin system for masonry bridges based on semantic interoperability was developed. The system is designed from both user and developer perspectives, aiming to transform scattered masonry asset data into an interoperable, actionable environment that supports storage, monitoring, diagnosis, and maintenance planning across bridge networks. Semantic interoperability—enabling systems to exchange data with shared, precise meaning—ensures effective collaboration among all stakeholders within the same Digital Twin. The railway network which served as the case study was the Súria–Manresa corridor, a freight line in Catalonia operated by Ferrocarrils de la Generalitat de Catalunya (FGC) and constructed in the 1920s.

¿Why The Grid?
Innovation & Research Excellence
Academic background that fuels technological advancements.
End-to-End
From data collection to data management to application development.
Flexibility & Customization
Offering adaptable solutions for unique client needs.
Interconnectivity & Open Standards
Promoting seamless integration through IFC and knowledge graphs.
Research driven.
Born from the Laboratory of Digital Models in Structures
and Construction (LMDEC) within the Department of Civil and Environmental Engineering at the
Polytechnic University of Catalonia, The Grid brings together a team with extensive research
experience in the digitalization of the built environment. Visit the
lab website!
GRID©
Team



